Vespa

Schema Impianto Elettrico Vespa Et4 125

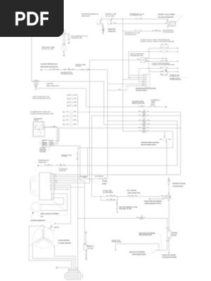
2

Ex20 Chassis Et2 Et4 Frame Scooter Spare Parts In The Catalog Sip Scootershop Com
sip-scootershop.com

Impianto Elettrico Piaggio Vespa Et4 125 1999 294914 Pianeta Moto Ricambi Moto E Scooter In Campania
www.pianetamotoricambi.it

Mckenzie S Content Page 97 2 Tempi
www.2tempi.it

Quadro Morto Problema Elettrico
shclubitalia.forumfree.it

Impianto Elettrico Cablaggio Piaggio Vespa Et4 125 150 Ebay
www.ebay.it

Vnc1 vbc1 vbc1 vlb1.

Schema impianto elettrico vespa et4 125. Informazioni su questo file. Schema elettrico vespa super 125 vnc1t super 150 vbc1t gran turismo 125 vnl2t sprint 150 vlb1t. Impianto elettrico piaggio vespa et4 125 1999 294914.

Schema elettrico vespa 125 primavera et3 vmb1t. Vespa gran turismo gt vnl2t 30001 81582. Pk xl 50 125.

Impianto elettrico cablaggio con schema piaggio vespa 125 et3 vmb1t spedizione pagamento e resi contatti la spedizione viene effettuata entro 1 giorno lavorativi dal lunedi al venerdi tramite bartolini gls sda e altri a discrezione tranne se diversamente indicato nell inserzione. Spaccati esplosi motore e carrozzeria. Pk rush 50 con avviamento elettrico.

Impianto elettrico piaggio vespa et4 125 1999 294914. 1968 1978 vespa turismo speciale ts vnl3t 1101 29804. Pk rush 50.

Manuale di officina vespa modelli anni 60 e 70. Libretti uso e manutenzione alcuni modelli vespa. Modelli di impianto elettrico disponibili.

Dopo essere stata sottomessa al voto ecco la foto acclamata dalla comunita nel 2015 per schema elettrico vespa lx 125. 1965 1967 vespa 125 primavera. Manuale officina per stazioni di servizio vespa serie px 125 150 200.

Su richiesta di laura. Schema elettrico vespa 125 primavera et3 100 0 recensioni accedi per seguire questo. Schema elettrico vespa lx 125 membri del sito hanno presentato le immagini seguente.

File pdf create an account or sign in to download this. Vedi altri suoi file. Home 50 bobina interna v5a 50 s v5sa1 v5a150ss 125 150 vbb 2 gs vsb1 gl vla1 125 150 vbb1 vba gl vgla vglb 125 150 super sprint gt.

Vespa gran turismo vnl2t impianto elettrico vespa 125 vnb5t impianto elettrico impianto elettrico vespa faro basso v30 33t impianto elettrico vespa et3 con impianto a 12 volt pagina 3 elaborazioni di vespa e lambretta.

Schemi Elettrici Vespa
www.vespaclubmugello.it

Elettrico Archivi Il Sito Del Vespaio
www.vespaio.eu

Problema Elettrico Px200e 1986 Tecnica Generale Telai Grandi Px Pe Rally Ts Sprint Ecc Ecc Forum Vespa Online
www.vespaonline.com

I Regolatori Di Tensione Forum Vespa Piaggio Lnx Vespaforever Net Vespaforever It
lnx.vespaforever.net

Http Www Manganottiservice It Sites Download Pdf Manuale Piaggio Liberty 125 200 Pdf

Schema Elettrico Vespa 125 Primavera Fare Di Una Mosca
www.fare-diunamosca.com

Impianto Elettrico Cablaggio Piaggio Vespa Et4 125 150 Ebay
www.ebay.it

Wiring Loom Bgm Original Vespa P Range 1984 German Models 1982 1984 12v Electronic Ignition With Voltage Regulator With Battery Stator Plate With 7 Cables Wiring Looms Electrical Equipment Frame Scooter Center
www.scooter-center.com

Elettrico Archivi Il Sito Del Vespaio
www.vespaio.eu

Ex20 Chassis Et2 Et4 Frame Scooter Spare Parts In The Catalog Sip Scootershop Com
sip-scootershop.com

Https Www Bergamaschi Com Download Catalogo2019ricambielettrici Ricambistica Pdf

Ex20 Chassis Et2 Et4 Frame Scooter Spare Parts In The Catalog Sip Scootershop Com
sip-scootershop.com

I Regolatori Di Tensione Forum Vespa Piaggio Lnx Vespaforever Net Vespaforever It
lnx.vespaforever.net

Forum Vespa Piaggio Vespaforum E Mercatino Di Www Vespaforever Net
www.vespaforever.net

Schema Elettrico Px 125 Arcobaleno Fare Di Una Mosca
www.fare-diunamosca.com

Catalogue Of Spare Parts Scooter Vespa 150 Gl Mod Vgla1t French English Vespadoc
www.vespadoc.com

Schema Impianto Elettrico Vespa Lx 50 Fare Di Una Mosca
www.fare-diunamosca.com

Schema Carburatore Vespa Et4 125 Fare Di Una Mosca
www.fare-diunamosca.com

Schemi Elettrici Vespa
www.vespaclubmugello.it

Problemi Impianto Elettrico Primavera 125 I Serie Tecnica Generale Telai Piccoli Et3 Pk Special Ecc Ecc Forum Vespa Online
www.vespaonline.com

Vespa Service
spazioinwind.libero.it

Come Montare Il Segnalatore Acustico Delle Frecce Su Px150 Del 2007 Officina Largeframe Vesparesources Com
www.vesparesources.com

Carburatore Scooter E Moto Vespa Shop By Best Motor
www.vespashop-bestmotor.com

Consigli Sul Restauro
www.restaurolandia.com

Vespa 50 Special 4m Problemi Elettrici Restauro Vespa Lambretta E Scooter D Epoca
www.motoclub-tingavert.it

Impianto Elettrico Piaggio Vespa Px 125 150 200 Primo Tipo 1 Tipo Con Frecce Eur 25 00 Picclick It
picclick.it

Avviamento Elettrico Per Vespa Vespa Et4 125 Other Year Piaggio Vespa Gilera Catalogo Online Di Ricambi Originali
piaggio.ricambi-moto-scooter.com

Manuale Stazione Di Servizio Pdf Free Download
docplayer.it

Impianto Elettrico Vespa Px 150 Elestart Tecnica Generale Telai Grandi Px Pe Rally Ts Sprint Ecc Ecc Forum Vespa Online
www.vespaonline.com

Disegni Esplosi Vespa Et4 125 4t 1996 1999 Emea Easyparts It Ricambi E Accessori Per Scooter E Motorini
www.easyparts.it

Schemi Elettrici
www.rigacci.org

Elettrico Archivi Il Sito Del Vespaio
www.vespaio.eu

Bb59e8 Vespa Px 125 Wiring Diagram Wiring Resources
idaho-fv2003.changeip.com

Regolatore Di Tensione Per Px Quale Prendo Tuning Largeframe Vesparesources Com
www.vesparesources.com

Schemi Elettrici Vespa
www.vespaclubmugello.it

Schemi Elettrici Vespa
www.vespaclubmugello.it

Bb59e8 Vespa Px 125 Wiring Diagram Wiring Resources
idaho-fv2003.changeip.com

Piaggio Pi294835 Glass Lighting License Plate Piaggio 50 Vespa Et2 Ie 1998 1999 Ebay
www.ebay.com

Ricambi Per Lo Scooter Ricambi Per Lo Scooter Presenti Nel Catalogo Sip Scootershop Com
www.sip-scootershop.com

Bb59e8 Vespa Px 125 Wiring Diagram Wiring Resources
idaho-fv2003.changeip.com

Ex28 Chassis Et2 Et4 Number Plate Holder Scooter Spare Parts In The Catalog Sip Scootershop Com
www.germanscooterforum-shop.de

Statore 6 Poli Hp Su Pk50xl Officina Smallframe Vesparesources Com
www.vesparesources.com

Impianto Elettrico Piaggio Vespa Et4 125 1999 294914 Pianeta Moto Ricambi Moto E Scooter In Campania
www.pianetamotoricambi.it

Schemi Elettrici
www.rigacci.org

Impianto Elettrico Piaggio Vespa Et4 125 1999 294914 Pianeta Moto Ricambi Moto E Scooter In Campania
www.pianetamotoricambi.it

Impianto Elettrico Vespa Et4 Ricambi E Accessori Kijiji Annunci Di Ebay
www.kijiji.it

Schemi Elettrici
www.rigacci.org

Headlamp For Vespa Vespa Et4 125 Leader Other Year Piaggio Vespa Gilera Online Genuine Spare Parts Catalog
www.parts-piaggio.com

Schemi Elettrici Vespa
www.vespaclubmugello.it

Impianto Elettrico Vespa Px 150 Elestart Tecnica Generale Telai Grandi Px Pe Rally Ts Sprint Ecc Ecc Forum Vespa Online
www.vespaonline.com

Smontaggio Parafango Elaborazioni E Tecnica Smallframe Corsalunga Et3 It Il Forum
www.et3.it

Elettrico Archivi Il Sito Del Vespaio
www.vespaio.eu

Schema Conversione Impianto Elettrico Piaggio 50 Regolatore 5 Ingressi 125 150 180 2t Youtube
www.youtube.com

Vespa Fuse Box Strat Wiring Diagram 62 Power Rangers Car Diagram 33 Fiatoart It
power-rangers.car-diagram-33.fiatoart.it

Schemi Elettrici
www.rigacci.org

Forum Vespa Piaggio Vespaforum E Mercatino Di Www Vespaforever Net
www.vespaforever.net

2d2890 Honda Cbr F4 1999 Wiring Diagram Wiring Library
myanmargame.ais.co.th

Impianto Elettrico Vespa Et4 125 Leader Other Year Et4 125 Vespa Scooter Scooter Vespa Piaggio Vespa Gilera Catalogo Online Di Ricambi Originali
piaggio.ricambi-moto-scooter.com

Impianti Elettrici Vespa Tutte Le Categorie Annunci It
annunci.it

Consigli Sul Restauro
www.restaurolandia.com

Come Funziona Lo Starter Automatico Per Scooter
digilander.libero.it

Manuale Officina Vespa 125 Gt
docs.google.com

Impianto Elettrico Vespa Et4 125 Leader Other Year Et4 125 Vespa Scooter Scooter Vespa Piaggio Vespa Gilera Catalogo Online Di Ricambi Originali
piaggio.ricambi-moto-scooter.com

Http Www Manganottiservice It Sites Download Pdf Manuale Piaggio Liberty 125 200 Pdf

Ys 8919 Vespa Sprint Wiring Diagram Manuals Wiring Diagram
ariot.hopad.mohammedshrine.org

Vespa Px 125 Wiring Diagram Diagram Base Website Wiring Diagram Umldiagramtutorials Civitanovesecalcio It
umldiagramtutorials.civitanovesecalcio.it

Scooter Parts Scooter Spares In Catalogue Sip Scootershop Com
www.sip-scootershop.com

Vespa Service
spazioinwind.libero.it

Vespa Service
spazioinwind.libero.it

Schema Motore Vespa Et4 125 Fare Di Una Mosca
www.fare-diunamosca.com

Ys 2509 Vespa Px Mk1 Wiring Diagram Wiring Diagram
reda.unpr.puti.none.caba.gresi.vira.mohammedshrine.org

Kit Impianto Elettrico Cablaggio Completo Piaggio Vespa Px 125 150 1977 1981 Ebay
www.ebay.it

Schema Elettrico Vespa 125 Vma 1 Primavera Vma 2 Il Sito Del Vespaio
www.vespaio.eu

Elettrico Archivi Il Sito Del Vespaio
www.vespaio.eu

Vespa Gts125 Wiring Diagram
www.scribd.com

2

Elettrico Archivi Il Sito Del Vespaio
www.vespaio.eu

Dispositivi Elettrici Per Vespa Vespa Et4 125 Leader Other Year Piaggio Vespa Gilera Catalogo Online Di Ricambi Originali
piaggio.ricambi-moto-scooter.com

Impianto Elettrico Vespa Et4 125 Leader Other Year Et4 125 Vespa Scooter Scooter Vespa Piaggio Vespa Gilera Catalogo Online Di Ricambi Originali
piaggio.ricambi-moto-scooter.com

Impianto Elettrico Vespa Px 150 Elestart Tecnica Generale Telai Grandi Px Pe Rally Ts Sprint Ecc Ecc Forum Vespa Online
www.vespaonline.com

Bw 4401 Vespa Px Wiring Loom Diagram Wiring Diagram
rally.hison.onom.teria.benkeme.mohammedshrine.org

Carburatore Per Vespa Vespa Et4 125 Leader Other Year Piaggio Vespa Gilera Catalogo Online Di Ricambi Originali
piaggio.ricambi-moto-scooter.com

Schema Conversione Impianto Elettrico Piaggio 50 Regolatore 5 Ingressi 125 150 180 2t Youtube
www.youtube.com

Impianto Elettrico Vespa Pk50 Usato In Italia Vedi Tutte I 44 Prezzi
www.in-vendita.it

I Regolatori Di Tensione Forum Vespa Piaggio Lnx Vespaforever Net Vespaforever It
lnx.vespaforever.net

Schema Impianto Elettrico Vespa Lx 50 Fare Di Una Mosca
www.fare-diunamosca.com

Carburatore Per Vespa Vespa Et4 125 Leader Other Year Piaggio Vespa Gilera Catalogo Online Di Ricambi Originali
piaggio.ricambi-moto-scooter.com

Impianto Elettrico Vespa 150 Ricambi E Accessori Kijiji Annunci Di Ebay
www.kijiji.it

Esplosi Vespa 50 Special
www.restaurolandia.com

Vespa 125 Gt Impianto Elettrico Usato In Italia Vedi Tutte I 43 Prezzi
www.in-vendita.it

Impianto Elettrico Piaggio Manuale Usato In Italia Vedi Tutte I 21 Prezzi
www.in-vendita.it

Vespa Gts125 Wiring Diagram
www.scribd.com

Catalogue Of Spare Parts Scooter Vespa 150 Gl Mod Vgla1t French English Vespadoc
www.vespadoc.com

Vespa Et4 125 Piaggio Il Modello Piu Rivoluzionario Scheda Tecnica
www.giorgionotari.com

close